Thursday February 2026

হটলাইন

সেবা এবং ধাপ

নং শিরোনাম সেবার ধাপ কার্যকলাপ
  
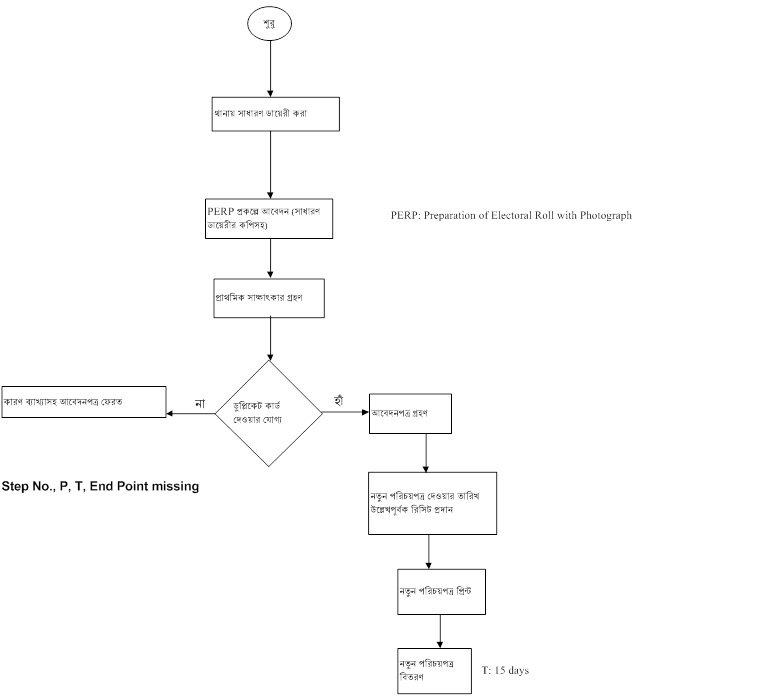
21.5.3 জাতীয় পরিচয়পত্র হারিয়ে গেলে ডুপ্লিকেট কার্ড পাওয়ার উপায় দেখুন
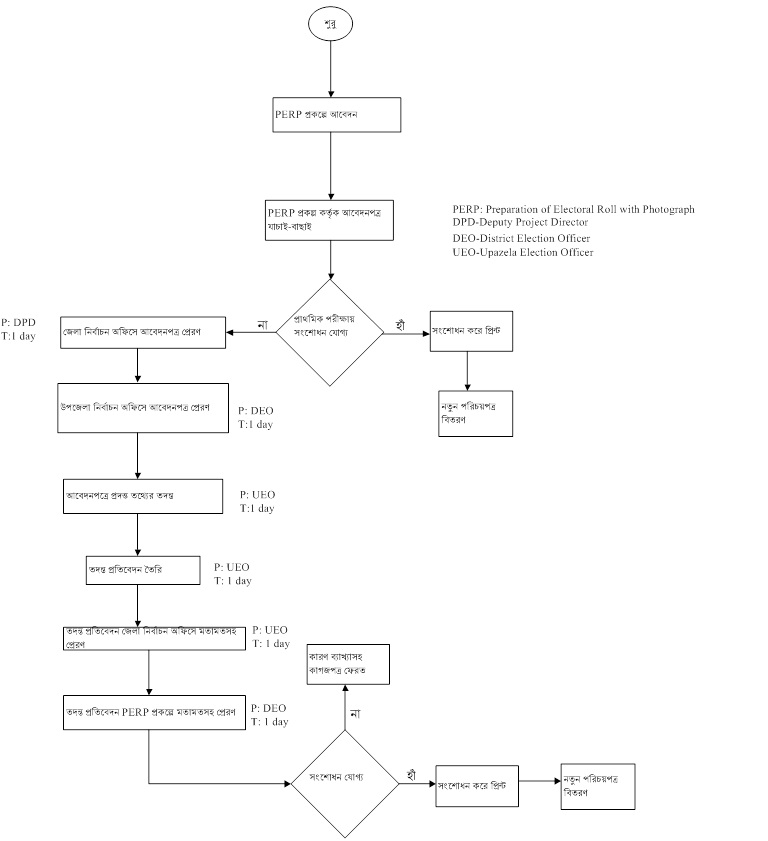
21.5.2 ছবি সহ ভোটার তালিকা ও জাতীয় পরিচয়পত্র প্রদান সংশোধনের কাজে সহায়তা প্রদান দেখুন
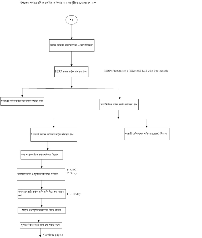
21.5.2 ছবি সহ ভোটা তালিকাভুক্তদের জাতীয় পরিচয়পত্র প্রদান দেখুন
দেখছেন ১ থেকে ৩ পর্যন্ত, মোট ৩ এন্ট্রি

এক্সেসিবিলিটি

স্ক্রিন রিডার ডাউনলোড করুন